Living together, Israeli SDDP

From Future Worlds Center Wiki
Jump to navigationJump to search
Living together, Israeli SDDP, Larnaca
Living together, Israeli SDDP, Larnaca
Report Title Living together, Israeli SDDP, Larnaca
Triggering Question What is ONE SINGLE thing that I propose to do upon my return?
Dates 8th of March, 2018,
Author(s) Yiannis Laouris
Katerina Fotiou
Jordan Kent
Total Duration 1 day
Statistics Participants=13
Number of ideas=31
Number of Clusters=4
Ideas received Votes=17
Ideas on MAP R= 8
Spreathink ST=



Executive Summary

This project was a day-long Structured Democratic Dialogue, which was organized by Future Worlds Center in response to an invitation Mrs. Nina Wanerman, Program Coordinator of the IDEA, International Development Accelerator in Israel. The participants from Israel were visiting Cyprus for about 2 weeks, accompanied by Mrs. Liat Amar of Living Together, and met with various stakeholders involved in different ways in the management of the Cyprus conflict.

The event took place on the 8th of March, 2018, the last day of their visit. The purpose was to offer the participants a possibility to reflect upon their visit and think ahead of how the visit might have inspired them to take specific actions upon their return.

SDDP

The Triggering Question (TQ) was
What is ONE SINGLE thing that I propose to do upon my return?

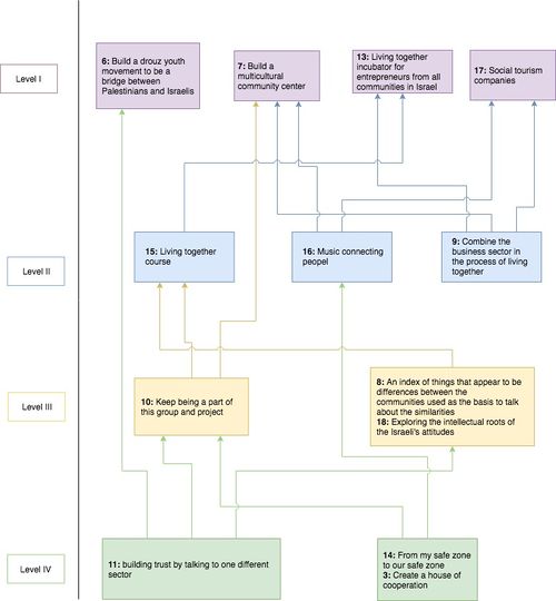
In response to the TQ, the 18 participants came up with 20 Actions. Following the voting process, 18 ideas received one or more votes and 13 were structured to create the influence MAP shown below.



Influence Map.




According to the participants of this workshop, the following challenges appear to be the most influential:

  • Action 11: Building trust by talking to one different sector
  • Action 14: From my safe zone to our safe zone
  • Action 3: Create a house of cooperation
  • Action 10: Keep being a part of this group and project



Final Report

Living together, Israeli Final Report