Obstacles to the Ideal Multicultural School, Lefkosia
|
Executive Summary
This report has been developed in the context of the Multicultural Cyprus project. After developing an Action Plan towards a multicultural school, teachers, parents and students of the Highgate School, Lefkosia started putting their plans into practice. Teachers gathered interactive and inter-cultural exercises and applied them in selected lessons. An international cooking day gave all the pupils the taste of cultural diversity. Parents spent their morning in the school's kitchen to prepare traditional recipes from their home country, while the pupils were learning how to pronounce the cakes and pies, and were looking up the countries on the globe before everyone could enjoy the delicious tastes. A very clear statement to the entire school community was made through the painting of the school yard's wall: "All Different - All Equal", designed and painted by the pupils themselves. Another highlight was the selection of games from various countries that the pupils began to practice during their sports lessons. Besides the rules of the games the pupils also practiced to say the name and certain phrases required in order to perform the game in the language of the country the game originates. The school year ended with a multicultural school festival, passing on the message of "All Different - All Equal".
The Triggering Question (TQ) was
What obstacles do we face in our efforts to create an ideal multicultural school?
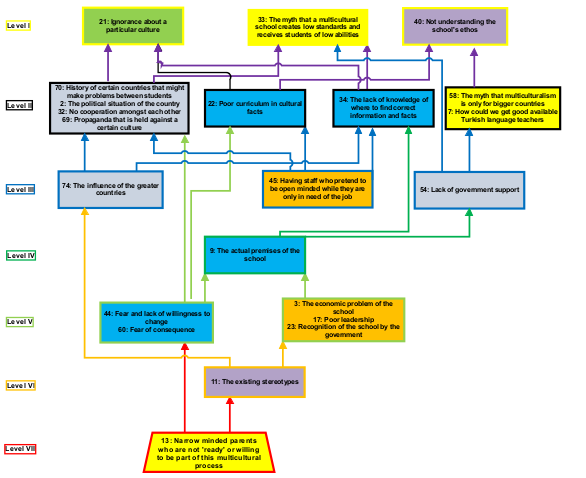
In response to the TQ, the 17 participants came up with 76 ideas, which were categorized in 6 clusters. Following the voting process, 15 ideas received one or more votes and were structured to create the influence MAP shown below.
According to the participants of this workshop, the characteristics appear to be the most influential were:
- Factor# 13: Narrow minded parents who are not ‘ready’ or willing to be part of this multicultural process
- Factor# 11: The existing stereotypes
- Factor# 44: Fear and lack of willingness to change
- Factor# 60: Fear of consequence
- Factor# 3: The economic problem of the school
- Factor# 17: Poor leadership
- Factor# 23: Recognition of the school by the government
The participants had time to discuss and reflect on the influence map and in general agreed that the arrows in the map made sense to them. In sum, the participants reported their satisfaction that their voices have been heard and documented and communicated their expectations for follow-up activities to address the diagnosis of their needs.
The workshop was facilitated by (CNTI), Kerstin Wittig, Tonia Loizidou and Larry Fergeson (CNTI).
