SDDP COST 219ter Actions towards developing practical broadband applications

From Future Worlds Center Wiki
Jump to navigationJump to search
SDDP Obstacles to practical broadband applications
SDDP Obstacles to practical broadband applications
Report Title A systemic evaluation of actions that the Cost219ter community can take to alleviate the obstacles that prevent the development of practical applications
Project COST 219ter
Triggering Question What actions can the Cost219ter community take to alleviate the obstacles that prevent the development of practical applications?
Dates 9-11 May 2007, 1-2 October 2007
Lead Facilitator(s) Yiannis Laouris
Assistant Facilitator(s) Marios Michaelides
Elia Petridou
Author(s) Yiannis Laouris
Editor(s)
Yiannis Laouris
Marios Michaelides
Patrick Roe
Total Duration 2 days
Statistics Participants=26
Number of ideas=48
Number of Clusters=8
Ideas received Votes=31
Ideas on MAP R=22
Spreathink ST=60%
Download Download Report



Executive Summary

This report has been developed in the context of the COST 219ter project. The results of a co-laboratory, which took place partly on a boat between Stockholm and Helsinki (9-11 May 2007), and was later completed in San Sebastian (1-2 October 2007). The co-laboratory was organized as the next phase to a previous one in which the obstacles that prevent practical broadband applications from being produced and exploited have been defined.


The Triggering Question (TQ) was
What actions can the Cost219ter community take to alleviate the obstacles that prevent the development of practical applications?

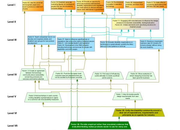
In response to the TQ, the 26 participants came up with 48 actions, which were categorized in 8 clusters. Following the voting process, 31 ideas received one or more votes and were structured to create the influence MAP shown below.


MAP for COST 219ter Actions.
Influence tree on the mechanisms towards developing practical broadband applications.


According to the participants of this workshop, the characteristics appear to be the most influential were:

  • Factor #26: Provide empirical rather than anecdotal evidence that evaluation/testing makes products easier to use for every one
  • Factor #25: Unify the disability community around a clear set of expectations, requirements and principles as an agenda for industry
  • Factor #3:Hold workshops in each country inviting disability representatives to agree on a common set of accessibility measures
  • Factor #1: Help formulate specific design requirements from user needs


The participants had time to discuss and reflect on the influence map and in general agreed that the arrows in the map made sense to them. In sum, the participants reported their satisfaction that their voices have been heard and documented and communicated their expectations for follow-up activities to address the diagnosis of their needs.

The workshop was facilitated by Yiannis Laouris (CNTI), Marios Michaelides, Elia Petridou (Helsinki SDD) and Patrick Roe.

External Links