Tallinn International Mobilisation and Mutual Learning (MML) Workshop

From Future Worlds Center Wiki
Jump to navigationJump to search
MARINA
MARINA
Report Title Tallinn International Mobilisation and Mutual Learning (MML) Workshop
Project MARINA
Triggering Question What RRI actions are needed in order to make ports and ships environmentally friendly, efficient and sustainable?
Location Tallinn
Dates 17th May 2018
Lead Facilitator(s) Yiannis Laouris
Assistant Facilitator(s) Andreas P. Andreou
Author(s) Sander Kask Andreas P. Andreou
Editor(s) write the Editor(s)
Total Duration 8 hrs
Statistics Participants=13
Number of ideas=28
Number of Clusters=4
Ideas received Votes=23
Ideas on MAP R=14
Spreadthink=78.3%
ISBN ISBN
Download Donwload Report




Executive Summary

The Tallinn International Mobilisation and Mutual Learning (MML) Workshop entitled "Ships and Ports of the Future are Green" was organized by Shitasutus Teaduskeskus AHHAA (AHHAA) and CNTI in the context of the project MARINA, funded by the European Union’s Horizon 2020 Research and Innovation Programme, on May 17th 2018 in Tallinn, Estonia.

The workshop is one of the 34 European MMLs that will be conducted by the MARINA project partners all over Europe, as well as the seventh of the eight international workshops that will be conducted European cities between 2017 and 2018. The goal of the MML workshops is to create common visions, engage stakeholders to decide on common action plans on important marine issues related to the European Blue Growth Strategy, which will be exploited as policy recommendations on a national and European levels. In addition, the results of the workshops will provide input for the roadmap of Responsible Research and Innovation good practice as well as recommendations about embedding the RRI in the policy-making processes. The results will be assembled in a comprehensive report that will be submitted to the Directorate-General for Research and Innovation of the European Commission.

The Tallinn International MML workshop brought together thirteen (13) participants from the public and private sectors, NGOs, citizens and local authorities interested in issues concerning the topic under discussion.



The Triggering Question (TQ) of the workshop was:

"What RRI actions are needed in order to make ports and ships environmentally friendly, efficient and sustainable?"

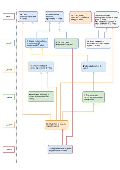
In response to the TQ, the 13 participants came up with 28 ideas, which were categorized in 4 clusters. Following the voting process, 23 ideas received one or more votes and were structured to create the influence MAP shown below.


MAP for MARINA Tallinn MML.
Influence tree from the ideas generated at Tallinn International Mobilisation and Mutual Learning (MML) Workshop


According to the participants of this workshop, the ideas that appear to be the most influential were:

  • Action #20: (7 votes) Implementation of global single window
  • Action #25: (5 votes) Reduction of financial impact
  • Action #4: (3 votes) Ships as a possibility to collect environmental data
  • Action #2: (4 votes) Environmentally friendly ships are paying less


The workshop was facilitated by Yiannis Laouris and Andreas P. Andreou.


Communication Material


Report

MARINA Tallinn Report


External Links

MARINA