TeachMDGs
|
The Teach Millennium Development Goals project is one of the key projects funded by EuropeAid to support the promotion of the Millennium Development Goals across Europe and in the world at large.
This particular project was a follow-up on the very successful Accessing Development Education. The current project envisioned to raise awareness about and incorporate development issues in general and the Millennium Development Goals (MDGs) in particular closer into the educational system. The development takes place in four new EU member states (NMS - Cyprus, Bulgaria, Lithuania and Estonia), but the products are designed to serve any stakeholders across Europe and Africa. The goals is to increase teachers’ capacity in development education and the MDGs. Educating the European societies about global inequalities, about the causes and consequences of extreme poverty in especially Sub-Saharan Africa, about global interdependences and about the citizens’ roles and responsibilities within this context is of unprecedented importance considering the complexities of our environment and our interactions on an every day basis.
Overall objectives
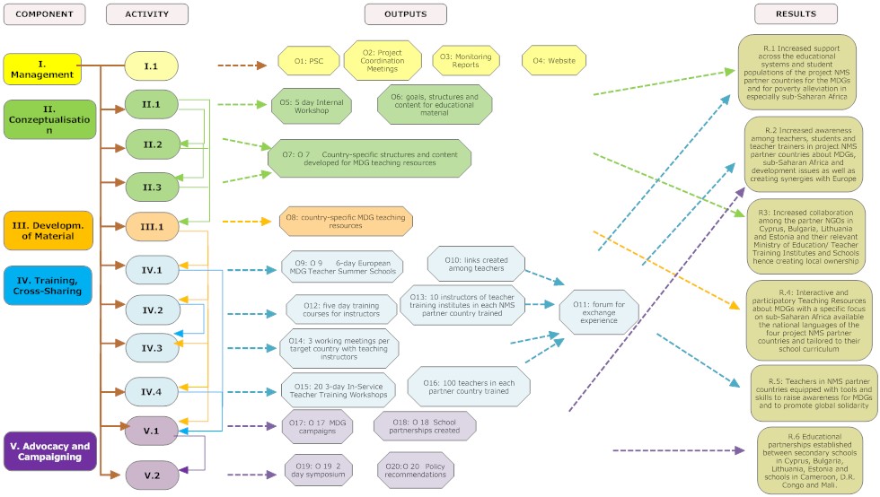
- Support the integration of MDGs into the education system in the partner NMS;
- Increase awareness about development issues in sub-Saharan Africa in general and MDGs in particular among teachers, students and teacher trainers in NMS;
- Contribute to the development of country-oriented teaching resources on the MDGs
Specific Objective
Increase awareness and public support for the Millennium Development Goals through actively engaging teacher training institutes, teachers and pupils in developing local oriented teaching resources promoting the MDGs with a particular focus on sub-Saharan Africa and integrate these into the educational systems in Cyprus, Bulgaria, Lithuania and Estonia through comprehensive initial and in-service teacher trainings.
Events
TeachMDGs Summer School in Lithuania 14-20 June 2012
TeachMDGs Symposium
Workshop with all parters, teachers and Teacher Training Institutes to develop goals and structure of MDG materials to be produced
Teaching for a Globalised and Sustainable World - Global Education and the Millenium Development Goals
Activities
- Conceptualisation, Defining Methodology and Content of MDG-related Teaching Material (European and local workshops will bring stakeholder together to develop guidelines for teaching material)
- Development of MDG-related Teaching Material in all partners’ languages
- Training, Cross-Sharing (European MDG Summer School for teachers; in-country teacher training, training for student teachers, training for training instructors)
- Advocacy and Campaigning (MDG Campaigns in schools and public, MDGs Symposium)
Expected Results
- Increased support across the educational systems and student populations of the project NMS partner countries for the MDGs and for poverty alleviation in especially sub-Saharan Africa
- Increased awareness among teachers, students and teacher trainers in project NMS partner countries about MDGs, sub-Saharan Africa and development issues as well as creating synergies with Europe;
- Increased collaboration among the partner NGOs in Cyprus, Bulgaria, Lithuania and Estonia and their relevant Ministry of Education/ Teacher Training Institutes and Schools hence creating local ownership
- Interactive and participatory Teaching Resources about MDGs with a specific focus on sub-Saharan Africa available the national languages of the four project NMS partner countries and tailored to their school curriculum;
- Teachers in NMS partner countries equipped with tools and skills to raise awareness for MDGs and to promote global solidarity;
- Educational partnerships established between secondary schools in Cyprus, Bulgaria, Lithuania, Estonia and schools in Cameroon, D.R. Congo and Mali.
