Planetary Dialogue SDDP on Obama's Vision
|
Executive Summary
An international panel of 15 experts/stakeholders in e-democracy and structured dialogue were engaged for three weeks in an asynchronous and synchronous virtual interaction employing the technology of the Webscope wiki. The panel was invited to use the Structured Dialogic Design Process (SDDP).
This 2008 Historic Virtual SDDP was probably the first conducted with all participants located on different continents.
Triggering Question
"In the context of Obama's vision for engaging stakeholders from all walks of life in a bottom-up democracy employing Internet technology, what factors do we anticipate, on the basis of our experiences with SDDP, will emerge as inhibitors to the actualization of his vision?"
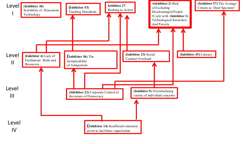
In response to the TQ, the 15 participants came up with 59 ideas, which were categorized in 13 clusters. Following the voting process, 41 ideas received one or more votes and were structured to create the influence MAP shown below.
Clusters
- Technological Knowhow
- Equity & Acceess
- Facilitation
- Acknowledgement & Commitment
- Engagement Limitations
- Implementability
- Addressing variety
- Purposefulness
- Confidentiality
- Methodology
- Paradigm Shift
- Trust
- Domination
Influence Map version 1
Influence Map version 2
According to the participants of this workshop, the ideas that appear to be the most influential were:
- INHIBITOR #2: RISK OF EXCLUDING DISADVANTAGED PEOPLE
- INHIBITOR #8: TECHNICAL TECHNOLOGICAL EXCLUSION
- INHIBITOR #14: INSUFFICIENT ATTENTION GIVEN TO FACILITATOR CAPACITATION
- INHIBITOR #18: SCALABILITY OF DISCUSSION TECHNOLOGY
- INHIBITOR #23: SOCIAL CONTRACT OVERLOAD
The co-laboratory was facilitated by a team led by Aleco Christakis. While Aleco was based in Crete, his Co-Facilitators, and Assistant Facilitators were based in the USA and in Cyprus.
In sum, the dialogue made it possible for the participants to imagine and describe a collective understanding of the complex situation (Problematique) facing the Obama administration in their vision of realizing bottom-up democracy in the USA, and maybe other parts of the planet.
Facilitators
| Name | City |
|---|---|
| Aleco Christakis | Archanes, Crete |
| Gayle Underwood | Allegan, Michigan, USA |
| Yiannis Laouris | Nicosia, Cyprus |
| Elia Petridou | Nicosia, Cyprus |
| Maria Georgiou | Nicosia, Cyprus |
Participants
External Links
http://obamavision.wikispaces.com/
Planetary_SUMMARYREPORTCOLABIJUNE2007.pdf Ozbekhan_PhilanthropolisApril23.pdf
